3、Dubbo Spring整合原理分析
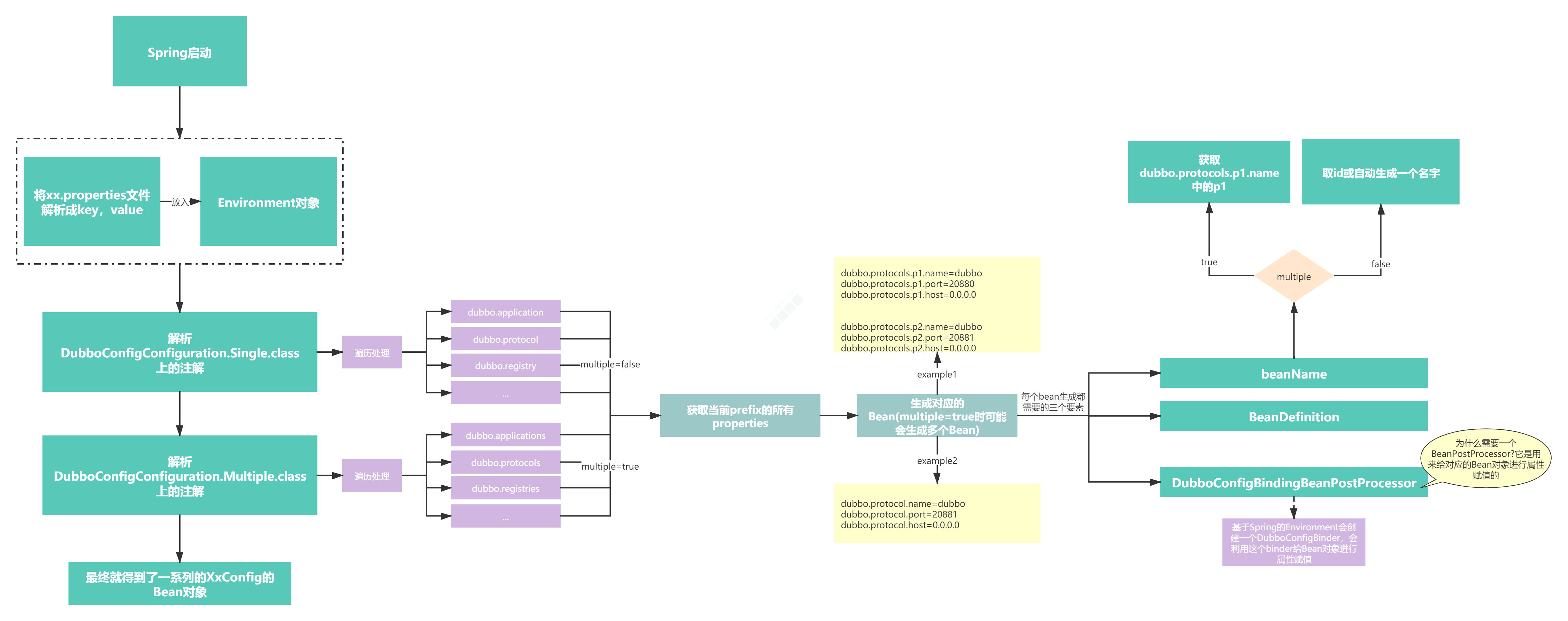
Dubbo Spring整合原理整体流程图
dubbo-provider.properties内容如下:
dubbo.application.name=dubbo-demo-provider1-application dubbo.application.logger=log4j dubbo.protocols.p1.name=dubbo dubbo.protocols.p1.port=20880 dubbo.protocols.p1.host=0.0.0.0 dubbo.protocols.p2.name=dubbo dubbo.protocols.p2.port=20881 dubbo.protocols.p2.host=0.0.0.0 dubbo.registries.r1.address=zookeeper://127.0.0.1:2181 dubbo.config-center.address=zookeeper://127.0.0.1:2181 dubbo.metadata-report.address=zookeeper://127.0.0.1:2181
Application应⽤启动类与配置如下:
public class Application {
public static void main(String[] args) throws Exception {
AnnotationConfigApplicationContext context = new AnnotationConfigApplicationContext(ProviderConfiguration.class);
context.start();
System.in.read();
}
@Configuration
@EnableDubbo(scanBasePackages = "org.apache.dubbo.demo.provider")
@PropertySource("classpath:/spring/dubbo-provider.properties")
static class ProviderConfiguration {
}
}@EnableDubbo(scanBasePackages = "org.apache.dubbo.demo.provider")表示对指定包下的类进⾏扫描,扫描@Service与@Reference注解,并且进⾏解析。
@PropertySource表示将dubbo-provider.properties中的配置项添加到Spring容器中,可以通过@Value的⽅式获取到配置项中的值。
一、@EnableDubboConfig注解
@EnableDubboConfig
@Target({ElementType.TYPE})
@Retention(RetentionPolicy.RUNTIME)
@Inherited
@Documented
@Import(DubboConfigConfigurationRegistrar.class)
public @interface EnableDubboConfig {
/**
* It indicates whether binding to multiple Spring Beans.
*
* @return the default value is <code>false</code>
* @revised 2.5.9
*/
boolean multiple() default true;
}@DubboComponentScan
@Target(ElementType.TYPE)
@Retention(RetentionPolicy.RUNTIME)
@Documented
@Import(DubboComponentScanRegistrar.class)
public @interface DubboComponentScan {
//省略
}DubboConfigConfigurationRegistrar
DubboComponentScanRegistrar
1.1、DubboConfigConfigurationRegistrar
DubboConfigConfigurationRegistrar的主要作⽤就是对propties⽂件进⾏解析并根据不同的配置项项⽣成对应类型的Bean对象。
public class DubboConfigConfigurationRegistrar implements ImportBeanDefinitionRegistrar {
@Override
public void registerBeanDefinitions(AnnotationMetadata importingClassMetadata, BeanDefinitionRegistry registry) {
AnnotationAttributes attributes = AnnotationAttributes.fromMap(
importingClassMetadata.getAnnotationAttributes(EnableDubboConfig.class.getName()));
boolean multiple = attributes.getBoolean("multiple");
// Single Config Bindings
registerBeans(registry, DubboConfigConfiguration.Single.class);
// multiple默认为true
if (multiple) { // Since 2.6.6 https://github.com/apache/dubbo/issues/3193
registerBeans(registry, DubboConfigConfiguration.Multiple.class);
}
}
}DubboConfigConfiguration.Single.class
DubboConfigConfiguration.Multiple.class
public class DubboConfigConfiguration {
/**
* Single Dubbo {@link AbstractConfig Config} Bean Binding
* prefix:prefix中的内容为properties文件里面内容的前缀
* type:表示解析后放在xxxConfig类中
*/
@EnableDubboConfigBindings({
@EnableDubboConfigBinding(prefix = "dubbo.application", type = ApplicationConfig.class),
@EnableDubboConfigBinding(prefix = "dubbo.module", type = ModuleConfig.class),
@EnableDubboConfigBinding(prefix = "dubbo.registry", type = RegistryConfig.class),
@EnableDubboConfigBinding(prefix = "dubbo.protocol", type = ProtocolConfig.class),
@EnableDubboConfigBinding(prefix = "dubbo.monitor", type = MonitorConfig.class),
@EnableDubboConfigBinding(prefix = "dubbo.provider", type = ProviderConfig.class),
@EnableDubboConfigBinding(prefix = "dubbo.consumer", type = ConsumerConfig.class),
@EnableDubboConfigBinding(prefix = "dubbo.config-center", type = ConfigCenterBean.class),
@EnableDubboConfigBinding(prefix = "dubbo.metadata-report", type = MetadataReportConfig.class),
@EnableDubboConfigBinding(prefix = "dubbo.metrics", type = MetricsConfig.class)
})
public static class Single {
}
/**
* Multiple Dubbo {@link AbstractConfig Config} Bean Binding
*/
@EnableDubboConfigBindings({
@EnableDubboConfigBinding(prefix = "dubbo.applications", type = ApplicationConfig.class, multiple = true),
@EnableDubboConfigBinding(prefix = "dubbo.modules", type = ModuleConfig.class, multiple = true),
@EnableDubboConfigBinding(prefix = "dubbo.registries", type = RegistryConfig.class, multiple = true),
@EnableDubboConfigBinding(prefix = "dubbo.protocols", type = ProtocolConfig.class, multiple = true),
@EnableDubboConfigBinding(prefix = "dubbo.monitors", type = MonitorConfig.class, multiple = true),
@EnableDubboConfigBinding(prefix = "dubbo.providers", type = ProviderConfig.class, multiple = true),
@EnableDubboConfigBinding(prefix = "dubbo.consumers", type = ConsumerConfig.class, multiple = true),
@EnableDubboConfigBinding(prefix = "dubbo.config-centers", type = ConfigCenterBean.class, multiple = true),
@EnableDubboConfigBinding(prefix = "dubbo.metadata-reports", type = MetadataReportConfig.class, multiple = true),
@EnableDubboConfigBinding(prefix = "dubbo.metricses", type = MetricsConfig.class, multiple = true)
})
public static class Multiple {
}
}prefix:prefix中的内容为properties文件里面内容的前缀。
type:表示解析后放在xxxConfig类中。
1.1.1、@EnableDubboConfigBindings
@Target({ElementType.TYPE})
@Retention(RetentionPolicy.RUNTIME)
@Documented
@Import(DubboConfigBindingsRegistrar.class)
public @interface EnableDubboConfigBindings {
/**
* The value of {@link EnableDubboConfigBindings}
*
* @return non-null
*/
EnableDubboConfigBinding[] value();
}1.1.2、DubboConfigBindingsRegistrar
public class DubboConfigBindingRegistrar implements ImportBeanDefinitionRegistrar, EnvironmentAware {
private final Log log = LogFactory.getLog(getClass());
private ConfigurableEnvironment environment;
@Override
public void registerBeanDefinitions(AnnotationMetadata importingClassMetadata, BeanDefinitionRegistry registry) {
//System.out.println("执行DubboConfigBindingRegistrar");
AnnotationAttributes attributes = AnnotationAttributes.fromMap(
importingClassMetadata.getAnnotationAttributes(EnableDubboConfigBinding.class.getName()));
registerBeanDefinitions(attributes, registry);
}
protected void registerBeanDefinitions(AnnotationAttributes attributes, BeanDefinitionRegistry registry) {
// prefix = "dubbo.application"
String prefix = environment.resolvePlaceholders(attributes.getString("prefix"));
// type = ApplicationConfig.class
Class<? extends AbstractConfig> configClass = attributes.getClass("type");
boolean multiple = attributes.getBoolean("multiple");
registerDubboConfigBeans(prefix, configClass, multiple, registry);
}
private void registerDubboConfigBeans(String prefix,
Class<? extends AbstractConfig> configClass,
boolean multiple,
BeanDefinitionRegistry registry) {
// 从properties文件中根据前缀拿对应的配置项,比如根据dubbo.application前缀,
// 就可以拿到配置文件中的内容:
// dubbo.application.name=dubbo-demo-provider-application
// dubbo.application.logger=log4j
Map<String, Object> properties = getSubProperties(environment.getPropertySources(), prefix);
// 如果没有相关的配置项,则不需要注册BeanDefinition
if (CollectionUtils.isEmpty(properties)) {
if (log.isDebugEnabled()) {
log.debug("There is no property for binding to dubbo config class [" + configClass.getName()
+ "] within prefix [" + prefix + "]");
}
return;
}
// 根据配置项生成beanNames,为什么会有多个?
// 普通情况一个dubbo.application前缀对应一个ApplicationConfig类型的Bean
// 特殊情况下,比如dubbo.protocols对应了:
// dubbo.protocols.p1.name=dubbo
// dubbo.protocols.p1.port=20880
// dubbo.protocols.p1.host=0.0.0.0
// dubbo.protocols.p2.name=http
// dubbo.protocols.p2.port=8082
// dubbo.protocols.p2.host=0.0.0.0
// 那么就需要对应两个ProtocolConfig类型的Bean,那么就需要两个beanName:p1和p2
// 这里就是multiple为true或false的区别,名字的区别,根据multiple用来判断是否从配置项中获取beanName
// 如果multiple为false,则看有没有配置id属性,如果没有配置则自动生成一个beanName.
Set<String> beanNames = multiple ? resolveMultipleBeanNames(properties) :
Collections.singleton(resolveSingleBeanName(properties, configClass, registry));
for (String beanName : beanNames) {
// 为每个beanName,注册一个空的BeanDefinition
registerDubboConfigBean(beanName, configClass, registry);
// 为每个bean注册一个DubboConfigBindingBeanPostProcessor的Bean后置处理器,为BeanDefinition赋值
registerDubboConfigBindingBeanPostProcessor(prefix, beanName, multiple, registry);
}
// 注册一个NamePropertyDefaultValueDubboConfigBeanCustomizer的bean
registerDubboConfigBeanCustomizers(registry);
}
private void registerDubboConfigBean(String beanName, Class<? extends AbstractConfig> configClass,
BeanDefinitionRegistry registry) {
BeanDefinitionBuilder builder = rootBeanDefinition(configClass);
AbstractBeanDefinition beanDefinition = builder.getBeanDefinition();
// ApplicatinoConfig对象
registry.registerBeanDefinition(beanName, beanDefinition);
if (log.isInfoEnabled()) {
log.info("The dubbo config bean definition [name : " + beanName + ", class : " + configClass.getName() +
"] has been registered.");
}
}
private void registerDubboConfigBindingBeanPostProcessor(String prefix, String beanName, boolean multiple,
BeanDefinitionRegistry registry) {
// 注册一个DubboConfigBindingBeanPostProcessor的Bean
// 每个XxConfig的Bean对应一个DubboConfigBindingBeanPostProcessor的Bean。
// 比如,一个ApplicationConfig对应一个DubboConfigBindingBeanPostProcessor,
// 一个ProtocolConfig也会对应一个DubboConfigBindingBeanPostProcessor
// 在构造DubboConfigBindingBeanPostProcessor的时候会指定构造方法的值,这样就可以区别开来了。
Class<?> processorClass = DubboConfigBindingBeanPostProcessor.class;
BeanDefinitionBuilder builder = rootBeanDefinition(processorClass);
// 真实的前缀,比如dubbo.registries.r2
String actualPrefix = multiple ? normalizePrefix(prefix) + beanName : prefix;
// 添加两个构造方法参数值,所以会调用DubboConfigBindingBeanPostProcessor的两个参数的构造方法
builder.addConstructorArgValue(actualPrefix).addConstructorArgValue(beanName);
AbstractBeanDefinition beanDefinition = builder.getBeanDefinition();
beanDefinition.setRole(BeanDefinition.ROLE_INFRASTRUCTURE);
registerWithGeneratedName(beanDefinition, registry);
if (log.isInfoEnabled()) {
log.info("The BeanPostProcessor bean definition [" + processorClass.getName()
+ "] for dubbo config bean [name : " + beanName + "] has been registered.");
}
}
private void registerDubboConfigBeanCustomizers(BeanDefinitionRegistry registry) {
registerInfrastructureBean(registry, BEAN_NAME, NamePropertyDefaultValueDubboConfigBeanCustomizer.class);
}
@Override
public void setEnvironment(Environment environment) {
Assert.isInstanceOf(ConfigurableEnvironment.class, environment);
this.environment = (ConfigurableEnvironment) environment;
}
private Set<String> resolveMultipleBeanNames(Map<String, Object> properties) {
Set<String> beanNames = new LinkedHashSet<String>();
// 比如dubbo.protocols.p1.name=dubbo的propertyName为p1.name
for (String propertyName : properties.keySet()) {
// propertyName为p1.name
int index = propertyName.indexOf(".");
if (index > 0) {
// 截取beanName名字为p1
String beanName = propertyName.substring(0, index);
beanNames.add(beanName);
}
}
return beanNames;
}
private String resolveSingleBeanName(Map<String, Object> properties, Class<? extends AbstractConfig> configClass,
BeanDefinitionRegistry registry) {
// 配置了dubbo.application.id=appl,那么appl就是beanName
String beanName = (String) properties.get("id");
// 如果beanName为null,则会进入if分支,由spring自动生成一个beanName,比如org.apache.dubbo.config.ApplicationConfig#0
if (!StringUtils.hasText(beanName)) {
BeanDefinitionBuilder builder = rootBeanDefinition(configClass);
beanName = BeanDefinitionReaderUtils.generateBeanName(builder.getRawBeanDefinition(), registry);
}
return beanName;
}
}dubbo.application.name=dubbo-demo-provider1-application dubbo.application.logger=log4j
1.1.3、DubboConfigBindingBeanPostProcessor
public class DubboConfigBindingBeanPostProcessor implements BeanPostProcessor, ApplicationContextAware, InitializingBean
, BeanDefinitionRegistryPostProcessor {
private final Log log = LogFactory.getLog(getClass());
/**
* The prefix of Configuration Properties
*/
private final String prefix;
/**
* Binding Bean Name
*/
private final String beanName;
private DubboConfigBinder dubboConfigBinder;
private ApplicationContext applicationContext;
private BeanDefinitionRegistry beanDefinitionRegistry;
private boolean ignoreUnknownFields = true;
private boolean ignoreInvalidFields = true;
private List<DubboConfigBeanCustomizer> configBeanCustomizers = Collections.emptyList();
/**
* @param prefix the prefix of Configuration Properties
* @param beanName the binding Bean Name
*/
public DubboConfigBindingBeanPostProcessor(String prefix, String beanName) {
Assert.notNull(prefix, "The prefix of Configuration Properties must not be null");
Assert.notNull(beanName, "The name of bean must not be null");
this.prefix = prefix;
this.beanName = beanName;
}
@Override
public Object postProcessBeforeInitialization(Object bean, String beanName) throws BeansException {
// 每个XxConfig对应一个BeanPostProcessor,所以每个DubboConfigBindingBeanPostProcessor只处理对应的beanName
if (this.beanName.equals(beanName) && bean instanceof AbstractConfig) {
AbstractConfig dubboConfig = (AbstractConfig) bean;
// 从properties文件中获取值,并设置到dubboConfig对象中
bind(prefix, dubboConfig);
// 设置dubboConfig对象的name属性,设置为beanName
customize(beanName, dubboConfig);
}
return bean;
}
private void bind(String prefix, AbstractConfig dubboConfig) {
dubboConfigBinder.bind(prefix, dubboConfig);
if (log.isInfoEnabled()) {
log.info("The properties of bean [name : " + beanName + "] have been binding by prefix of " +
"configuration properties : " + prefix);
}
}
private void customize(String beanName, AbstractConfig dubboConfig) {
for (DubboConfigBeanCustomizer customizer : configBeanCustomizers) {
customizer.customize(beanName, dubboConfig);
}
}
public boolean isIgnoreUnknownFields() {
return ignoreUnknownFields;
}
public void setIgnoreUnknownFields(boolean ignoreUnknownFields) {
this.ignoreUnknownFields = ignoreUnknownFields;
}
public boolean isIgnoreInvalidFields() {
return ignoreInvalidFields;
}
public void setIgnoreInvalidFields(boolean ignoreInvalidFields) {
this.ignoreInvalidFields = ignoreInvalidFields;
}
public DubboConfigBinder getDubboConfigBinder() {
return dubboConfigBinder;
}
public void setDubboConfigBinder(DubboConfigBinder dubboConfigBinder) {
this.dubboConfigBinder = dubboConfigBinder;
}
@Override
public Object postProcessAfterInitialization(Object bean, String beanName) throws BeansException {
if (bean instanceof AbstractConfig) {
// 添加别名,id属性的值为别名
String id = ((AbstractConfig) bean).getId();
if (beanDefinitionRegistry != null && beanDefinitionRegistry instanceof DefaultListableBeanFactory) {
DefaultListableBeanFactory factory = (DefaultListableBeanFactory) beanDefinitionRegistry;
if (!StringUtils.isBlank(id) && !factory.hasAlias(beanName, id)) {
beanDefinitionRegistry.registerAlias(beanName, id);
}
}
}
return bean;
}
@Override
public void setApplicationContext(ApplicationContext applicationContext) throws BeansException {
this.applicationContext = applicationContext;
}
@Override
public void afterPropertiesSet() throws Exception {
// 创建DefaultDubboConfigBinder
initDubboConfigBinder();
initConfigBeanCustomizers();
}
private void initDubboConfigBinder() {
if (dubboConfigBinder == null) {
try {
// 先从Spring容器中获取DubboConfigBinder,默认获取不到
dubboConfigBinder = applicationContext.getBean(DubboConfigBinder.class);
} catch (BeansException ignored) {
if (log.isDebugEnabled()) {
log.debug("DubboConfigBinder Bean can't be found in ApplicationContext.");
}
// Use Default implementation
// 生成一个默认的
dubboConfigBinder = createDubboConfigBinder(applicationContext.getEnvironment());
}
}
dubboConfigBinder.setIgnoreUnknownFields(ignoreUnknownFields);
dubboConfigBinder.setIgnoreInvalidFields(ignoreInvalidFields);
}
private void initConfigBeanCustomizers() {
// 得到之前创建了的NamePropertyDefaultValueDubboConfigBeanCustomizer
Collection<DubboConfigBeanCustomizer> configBeanCustomizers =
beansOfTypeIncludingAncestors(applicationContext, DubboConfigBeanCustomizer.class).values();
this.configBeanCustomizers = new ArrayList<>(configBeanCustomizers);
AnnotationAwareOrderComparator.sort(this.configBeanCustomizers);
}
/**
* Create {@link DubboConfigBinder} instance.
*
* @param environment
* @return {@link DefaultDubboConfigBinder}
*/
protected DubboConfigBinder createDubboConfigBinder(Environment environment) {
DefaultDubboConfigBinder defaultDubboConfigBinder = new DefaultDubboConfigBinder();
defaultDubboConfigBinder.setEnvironment(environment);
return defaultDubboConfigBinder;
}
@Override
public void postProcessBeanDefinitionRegistry(BeanDefinitionRegistry registry) throws BeansException {
if (this.beanDefinitionRegistry == null) {
this.beanDefinitionRegistry = registry;
}
}
@Override
public void postProcessBeanFactory(ConfigurableListableBeanFactory beanFactory) throws BeansException {
//do nothing here
}
}@Override
public Object postProcessBeforeInitialization(Object bean, String beanName) throws BeansException {
// 每个XxConfig对应一个BeanPostProcessor,所以每个DubboConfigBindingBeanPostProcessor只处理对应的beanName
if (this.beanName.equals(beanName) && bean instanceof AbstractConfig) {
AbstractConfig dubboConfig = (AbstractConfig) bean;
// 从properties文件中获取值,并设置到dubboConfig对象中
bind(prefix, dubboConfig);
// 设置dubboConfig对象的name属性,设置为beanName
customize(beanName, dubboConfig);
}
return bean;
}@Override
public void afterPropertiesSet() throws Exception {
// 创建DefaultDubboConfigBinder
initDubboConfigBinder();
initConfigBeanCustomizers();
}1.1.4、DefaultDubboConfigBinder
private void initDubboConfigBinder() {
if (dubboConfigBinder == null) {
try {
// 先从Spring容器中获取DubboConfigBinder,默认会获取不到
dubboConfigBinder = applicationContext.getBean(DubboConfigBinder.class);
} catch (BeansException ignored) {
if (log.isDebugEnabled()) {
log.debug("DubboConfigBinder Bean can't be found in ApplicationContext.");
}
// Use Default implementation
// 生成一个默认的
dubboConfigBinder = createDubboConfigBinder(applicationContext.getEnvironment());
}
}
dubboConfigBinder.setIgnoreUnknownFields(ignoreUnknownFields);
dubboConfigBinder.setIgnoreInvalidFields(ignoreInvalidFields);
}例如:
dubbo.application.name=dubbo-demo-provider1-application dubbo.application.logger=log4j
对于上面配置,它对应ApplicationConfig对象(beanName是⾃动⽣成),最终ApplicationConfig对象的name属性的值为“dubbo-demo-provider1-application”,logger属性的值为“log4j"。
dubbo.protocols.p1.name=dubbo dubbo.protocols.p1.port=20880 dubbo.protocols.p1.host=0.0.0.0
1.2、DubboComponentScanRegistrar
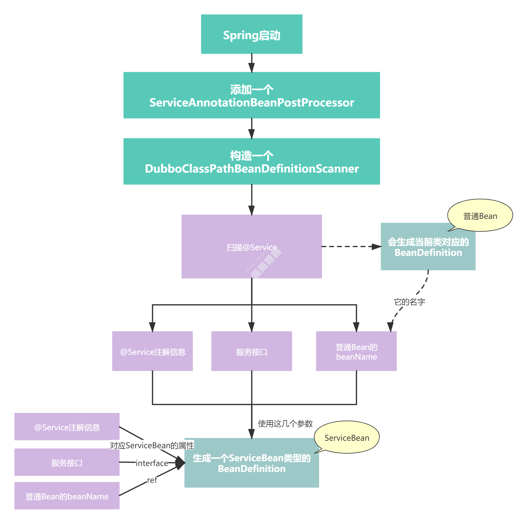
DubboConfigConfigurationRegistrar的作⽤是向Spring容器中注册两个Bean。
public class DubboComponentScanRegistrar implements ImportBeanDefinitionRegistrar {
@Override
public void registerBeanDefinitions(AnnotationMetadata importingClassMetadata, BeanDefinitionRegistry registry) {
System.out.println("执行DubboComponentScanRegistrar");
// 拿到DubboComponentScan注解所定义的包路径,扫描该package下的类,识别这些类上
Set<String> packagesToScan = getPackagesToScan(importingClassMetadata);
// 注册ServiceAnnotationBeanPostProcessor一个Bean
// 实现了BeanDefinitionRegistryPostProcessor接口,所以在Spring启动时会调用postProcessBeanDefinitionRegistry方法
// 该方法会进行扫描,扫描@Service注解了的类,然后生成BeanDefinition(会生成两个,一个普通的bean,一个ServiceBean),后续的Spring周期中会生成Bean
// 在ServiceBean中会监听ContextRefreshedEvent事件,一旦Spring启动完后,就会进行服务导出
registerServiceAnnotationBeanPostProcessor(packagesToScan, registry);
// 注册ReferenceAnnotationBeanPostProcessor
// 实现了AnnotationInjectedBeanPostProcessor接口,继而实现了InstantiationAwareBeanPostProcessorAdapter接口
// 所以Spring在启动时,在对属性进行注入时会调用AnnotationInjectedBeanPostProcessor接口中的postProcessPropertyValues方法
// 在这个过程中会按照@Refrence注解的信息去生成一个RefrenceBean对象
registerReferenceAnnotationBeanPostProcessor(registry);
}
/**
* Registers {@link ServiceAnnotationBeanPostProcessor}
*
* @param packagesToScan packages to scan without resolving placeholders
* @param registry {@link BeanDefinitionRegistry}
* @since 2.5.8
*/
private void registerServiceAnnotationBeanPostProcessor(Set<String> packagesToScan, BeanDefinitionRegistry registry) {
// 生成一个RootBeanDefinition,对应的beanClass为ServiceAnnotationBeanPostProcessor.class
BeanDefinitionBuilder builder = rootBeanDefinition(ServiceAnnotationBeanPostProcessor.class);
// 将包路径作为在构造ServiceAnnotationBeanPostProcessor时调用构造方法时的传入参数
builder.addConstructorArgValue(packagesToScan);
builder.setRole(BeanDefinition.ROLE_INFRASTRUCTURE);
AbstractBeanDefinition beanDefinition = builder.getBeanDefinition();
BeanDefinitionReaderUtils.registerWithGeneratedName(beanDefinition, registry);
}
/**
* Registers {@link ReferenceAnnotationBeanPostProcessor} into {@link BeanFactory}
*
* @param registry {@link BeanDefinitionRegistry}
*/
private void registerReferenceAnnotationBeanPostProcessor(BeanDefinitionRegistry registry) {
// Register @Reference Annotation Bean Processor
// 注册一个ReferenceAnnotationBeanPostProcessor做为bean,ReferenceAnnotationBeanPostProcessor是一个BeanPostProcessor
BeanRegistrar.registerInfrastructureBean(registry,
ReferenceAnnotationBeanPostProcessor.BEAN_NAME, ReferenceAnnotationBeanPostProcessor.class);
}
private Set<String> getPackagesToScan(AnnotationMetadata metadata) {
AnnotationAttributes attributes = AnnotationAttributes.fromMap(
metadata.getAnnotationAttributes(DubboComponentScan.class.getName()));
String[] basePackages = attributes.getStringArray("basePackages");
Class<?>[] basePackageClasses = attributes.getClassArray("basePackageClasses");
String[] value = attributes.getStringArray("value");
// Appends value array attributes
Set<String> packagesToScan = new LinkedHashSet<String>(Arrays.asList(value));
packagesToScan.addAll(Arrays.asList(basePackages));
for (Class<?> basePackageClass : basePackageClasses) {
packagesToScan.add(ClassUtils.getPackageName(basePackageClass));
}
if (packagesToScan.isEmpty()) {
return Collections.singleton(ClassUtils.getPackageName(metadata.getClassName()));
}
return packagesToScan;
}
}1.2.1、ServiceAnnotationBeanPostProcessor
@Override
public void postProcessBeanDefinitionRegistry(BeanDefinitionRegistry registry) throws BeansException {
Set<String> resolvedPackagesToScan = resolvePackagesToScan(packagesToScan);
if (!CollectionUtils.isEmpty(resolvedPackagesToScan)) {
// 扫描包,进行Bean注册
registerServiceBeans(resolvedPackagesToScan, registry);
} else {
if (logger.isWarnEnabled()) {
logger.warn("packagesToScan is empty , ServiceBean registry will be ignored!");
}
}
}
private void registerServiceBeans(Set<String> packagesToScan, BeanDefinitionRegistry registry) {
DubboClassPathBeanDefinitionScanner scanner =
new DubboClassPathBeanDefinitionScanner(registry, environment, resourceLoader);
BeanNameGenerator beanNameGenerator = resolveBeanNameGenerator(registry);
scanner.setBeanNameGenerator(beanNameGenerator);
// 扫描被Service注解标注的类
scanner.addIncludeFilter(new AnnotationTypeFilter(Service.class));
/**
* Add the compatibility for legacy Dubbo's @Service
*
* The issue : https://github.com/apache/dubbo/issues/4330
* @since 2.7.3
*/
scanner.addIncludeFilter(new AnnotationTypeFilter(com.alibaba.dubbo.config.annotation.Service.class));
for (String packageToScan : packagesToScan) {
// Registers @Service Bean first
// 扫描Dubbo自定义的@Service注解
scanner.scan(packageToScan);
// 查找被@Service注解的类的BeanDefinition(无论这个类有没有被@ComponentScan注解标注了)
// Finds all BeanDefinitionHolders of @Service whether @ComponentScan scans or not.
Set<BeanDefinitionHolder> beanDefinitionHolders =
findServiceBeanDefinitionHolders(scanner, packageToScan, registry, beanNameGenerator);
if (!CollectionUtils.isEmpty(beanDefinitionHolders)) {
// 扫描到BeanDefinition开始处理它
for (BeanDefinitionHolder beanDefinitionHolder : beanDefinitionHolders) {
registerServiceBean(beanDefinitionHolder, registry, scanner);
}
if (logger.isInfoEnabled()) {
logger.info(beanDefinitionHolders.size() + " annotated Dubbo's @Service Components { " +
beanDefinitionHolders +
" } were scanned under package[" + packageToScan + "]");
}
} else {
if (logger.isWarnEnabled()) {
logger.warn("No Spring Bean annotating Dubbo's @Service was found under package["
+ packageToScan + "]");
}
}
}
}
private void registerServiceBean(BeanDefinitionHolder beanDefinitionHolder, BeanDefinitionRegistry registry,
DubboClassPathBeanDefinitionScanner scanner) {
// 处理扫描到的每一个BeanDefinition
// 1. 得到@Service注解上所配置的参数
// 2. 根据每一个BeanDefinition会再额外的生成一个ServiceBean
// 3. 对于每一个被@Service注解的类(服务的实现类),会生成两个Bean,
// 一个服务实现类对应的Bean(普通Bean,和@Component一样),一个ServiceBean(Dubbo中要用到的Bean,因为在ServiceBean中包括了很的Config)
// 具体的服务实现类
Class<?> beanClass = resolveClass(beanDefinitionHolder);
// @Service可以对服务进行各种配置
Annotation service = findServiceAnnotation(beanClass);
/**
* The {@link AnnotationAttributes} of @Service annotation
*/
AnnotationAttributes serviceAnnotationAttributes = getAnnotationAttributes(service, false, false);
// 服务实现类对应的接口
Class<?> interfaceClass = resolveServiceInterfaceClass(serviceAnnotationAttributes, beanClass);
// 服务实现类对应的bean的名字,比如:demoServiceImpl
String annotatedServiceBeanName = beanDefinitionHolder.getBeanName();
// 生成一个ServiceBean
AbstractBeanDefinition serviceBeanDefinition =
buildServiceBeanDefinition(service, serviceAnnotationAttributes, interfaceClass, annotatedServiceBeanName);
// ServiceBean Bean的name ServiceBean表示服务,我们要使用一个服务应该拿ServiceBean
String beanName = generateServiceBeanName(serviceAnnotationAttributes, interfaceClass);
if (scanner.checkCandidate(beanName, serviceBeanDefinition)) { // check duplicated candidate bean
// 把ServiceBean注册进去,对应的beanName为ServiceBean:org.apache.dubbo.demo.DemoService
registry.registerBeanDefinition(beanName, serviceBeanDefinition);
if (logger.isInfoEnabled()) {
logger.info("The BeanDefinition[" + serviceBeanDefinition +
"] of ServiceBean has been registered with name : " + beanName);
}
} else {
if (logger.isWarnEnabled()) {
logger.warn("The Duplicated BeanDefinition[" + serviceBeanDefinition +
"] of ServiceBean[ bean name : " + beanName +
"] was be found , Did @DubboComponentScan scan to same package in many times?");
}
}
}ServiceBean
ref,表示服务的具体实现类。
interface,表示服务的接口。
parameters,表示服务的参数(@Service注解中所配置的信息)。
application,表示服务所属的应用。
protocols,表示服务所使⽤的协议。
registries,表示服务所要注册的注册中心。
@Override
public void onApplicationEvent(ContextRefreshedEvent event) {
// 当前服务没有被导出并且没有卸载,才导出服务
if (!isExported() && !isUnexported()) {
if (logger.isInfoEnabled()) {
logger.info("The service ready on spring started. service: " + getInterface());
}
// 服务导出(服务注册)
export();
}
}1.3、ReferenceAnnotationBeanPostProcess
@Override
public PropertyValues postProcessPropertyValues(
PropertyValues pvs, PropertyDescriptor[] pds, Object bean, String beanName) throws BeanCreationException {
// 寻找需要注入的属性(被@Reference标注的Field)
InjectionMetadata metadata = findInjectionMetadata(beanName, bean.getClass(), pvs);
try {
metadata.inject(bean, beanName, pvs);
} catch (BeanCreationException ex) {
throw ex;
} catch (Throwable ex) {
throw new BeanCreationException(beanName, "Injection of @" + getAnnotationType().getSimpleName()
+ " dependencies is failed", ex);
}
return pvs;
}
private InjectionMetadata findInjectionMetadata(String beanName, Class<?> clazz, PropertyValues pvs) {
// Fall back to class name as cache key, for backwards compatibility with custom callers.
String cacheKey = (StringUtils.hasLength(beanName) ? beanName : clazz.getName());
// Quick check on the concurrent map first, with minimal locking.
AnnotationInjectedBeanPostProcessor.AnnotatedInjectionMetadata metadata = this.injectionMetadataCache.get(cacheKey);
if (InjectionMetadata.needsRefresh(metadata, clazz)) {
synchronized (this.injectionMetadataCache) {
metadata = this.injectionMetadataCache.get(cacheKey);
if (InjectionMetadata.needsRefresh(metadata, clazz)) {
if (metadata != null) {
metadata.clear(pvs);
}
try {
metadata = buildAnnotatedMetadata(clazz);
this.injectionMetadataCache.put(cacheKey, metadata);
} catch (NoClassDefFoundError err) {
throw new IllegalStateException("Failed to introspect object class [" + clazz.getName() +
"] for annotation metadata: could not find class that it depends on", err);
}
}
}
}
return metadata;
}
private AnnotationInjectedBeanPostProcessor.AnnotatedInjectionMetadata buildAnnotatedMetadata(final Class<?> beanClass) {
// 哪些Filed上有@Reference注解
Collection<AnnotationInjectedBeanPostProcessor.AnnotatedFieldElement> fieldElements = findFieldAnnotationMetadata(beanClass);
// 哪些方法上有@Reference注解
Collection<AnnotationInjectedBeanPostProcessor.AnnotatedMethodElement> methodElements = findAnnotatedMethodMetadata(beanClass);
// 返回的是Dubbo定义的AnnotatedInjectionMetadata,接下来就会使用这个类去进行属性注入
return new AnnotationInjectedBeanPostProcessor.AnnotatedInjectionMetadata(beanClass, fieldElements, methodElements);
}AnnotatedInjectionMetadata类 (当前类的注入点集合对象)
private class AnnotatedInjectionMetadata extends InjectionMetadata {
//属性注入点
private final Collection<AnnotationInjectedBeanPostProcessor.AnnotatedFieldElement> fieldElements;
//方法注入点
private final Collection<AnnotationInjectedBeanPostProcessor.AnnotatedMethodElement> methodElements;
public AnnotatedInjectionMetadata(Class<?> targetClass, Collection<AnnotationInjectedBeanPostProcessor.AnnotatedFieldElement> fieldElements,
Collection<AnnotationInjectedBeanPostProcessor.AnnotatedMethodElement> methodElements) {
super(targetClass, combine(fieldElements, methodElements));
this.fieldElements = fieldElements;
this.methodElements = methodElements;
}
public Collection<AnnotationInjectedBeanPostProcessor.AnnotatedFieldElement> getFieldElements() {
return fieldElements;
}
public Collection<AnnotationInjectedBeanPostProcessor.AnnotatedMethodElement> getMethodElements() {
return methodElements;
}
}AnnotatedInjectionMetadata类继承与Spring的InjectionMetadata类,会调用父类的inject()方法去循环调用AnnotatedFieldElement或者AnnotatedMethodElement的inject()方法去对注入点进行注入。
@Override
protected void inject(Object bean, String beanName, PropertyValues pvs) throws Throwable {
// set方法对应的属性的类型
Class<?> injectedType = pd.getPropertyType();
// 从Spring容器中获取一个Bean(注意,这个方法内部会生成Bean而且会缓存,就像Spring中的getBean一样)
Object injectedObject = getInjectedObject(attributes, bean, beanName, injectedType, this);
ReflectionUtils.makeAccessible(method);
// 调用set方法
method.invoke(bean, injectedObject);
}
protected Object getInjectedObject(AnnotationAttributes attributes, Object bean, String beanName, Class<?> injectedType,
InjectionMetadata.InjectedElement injectedElement) throws Exception {
// 缓存中去拿
String cacheKey = buildInjectedObjectCacheKey(attributes, bean, beanName, injectedType, injectedElement);
Object injectedObject = injectedObjectsCache.get(cacheKey);
if (injectedObject == null) {
// 生成Bean
injectedObject = doGetInjectedBean(attributes, bean, beanName, injectedType, injectedElement);
// 放入缓存
injectedObjectsCache.putIfAbsent(cacheKey, injectedObject);
}
return injectedObject;
}上面的getInjectedObject()方法就会调用到ReferenceAnnotationBeanPostProcess的doGetInjectedBean()方法,负责生成对象。
// 该方法得到的对象会赋值给@ReferenceBean注解的属性
@Override
protected Object doGetInjectedBean(AnnotationAttributes attributes, Object bean, String beanName, Class<?> injectedType,
InjectionMetadata.InjectedElement injectedElement) throws Exception {
/**
* The name of bean that annotated Dubbo's {@link Service @Service} in local Spring {@link ApplicationContext}
*/
// 得到引入服务的beanName
// attributes里存的是@Reference注解中的所配置的属性与值
// injectedType表示引入的是哪个服务接口
// referencedBeanName的值为 ServiceBean:org.apache.dubbo.demo.DemoService 表示得到该服务Bean的beanName
// referencedBeanName表示 我现在要引用的这个服务,它导出时对应的ServiceBean的beanName是什么,可以用来判断现在我引用的这个服务是不是我自己导出的
String referencedBeanName = buildReferencedBeanName(attributes, injectedType);
/**
* The name of bean that is declared by {@link Reference @Reference} annotation injection
*/
// @Reference(methods=[Lorg.apache.dubbo.config.annotation.Method;@39b43d60) org.apache.dubbo.demo.DemoService
// 我要生成一个RefrenceBean对应的beanName, 根据@Reference注解来标识不同,有可能版本号不同, 所以要区别开来
String referenceBeanName = getReferenceBeanName(attributes, injectedType);
// 生成一个ReferenceBean对象,并放入缓存
ReferenceBean referenceBean = buildReferenceBeanIfAbsent(referenceBeanName, attributes, injectedType);
// 把referenceBean添加到Spring容器中去
registerReferenceBean(referencedBeanName, referenceBean, attributes, injectedType);
cacheInjectedReferenceBean(referenceBean, injectedElement);
// 创建一个代理对象,Service中的属性被注入的就是这个代理对象
// 内部会调用referenceBean.get();
return getOrCreateProxy(referencedBeanName, referenceBeanName, referenceBean, injectedType);
}
private ReferenceBean buildReferenceBeanIfAbsent(String referenceBeanName, AnnotationAttributes attributes,
Class<?> referencedType)
throws Exception {
//判断缓存是否已经有了
ReferenceBean<?> referenceBean = referenceBeanCache.get(referenceBeanName);
if (referenceBean == null) {
// 生成了一个ReferenceBean对象,attributes是@Reference注解的参数值
ReferenceBeanBuilder beanBuilder = ReferenceBeanBuilder
.create(attributes, applicationContext)
.interfaceClass(referencedType);
referenceBean = beanBuilder.build();
referenceBeanCache.put(referenceBeanName, referenceBean);
} else if (!referencedType.isAssignableFrom(referenceBean.getInterfaceClass())) {
throw new IllegalArgumentException("reference bean name " + referenceBeanName + " has been duplicated, but interfaceClass " +
referenceBean.getInterfaceClass().getName() + " cannot be assigned to " + referencedType.getName());
}
return referenceBean;
}
private void registerReferenceBean(String referencedBeanName, ReferenceBean referenceBean,
AnnotationAttributes attributes,
Class<?> interfaceClass) {
ConfigurableListableBeanFactory beanFactory = getBeanFactory();
// @Reference(parameters=[Ljava.lang.String;@72ef8d15) org.apache.dubbo.demo.DemoService
// ReferenceBean的beanName,注意这个beanName,它是直接取的@Reference的全信息
// 所以,就算引用的是同一个服务,如果@Reference注解上的信息不同,那么就会生成不同的ReferenceBean
String beanName = getReferenceBeanName(attributes, interfaceClass);
// 要引入的服务就是本地提供的一个服务
if (existsServiceBean(referencedBeanName)) { // If @Service bean is local one
/**
* Get the @Service's BeanDefinition from {@link BeanFactory}
* Refer to {@link ServiceAnnotationBeanPostProcessor#buildServiceBeanDefinition}
*/
AbstractBeanDefinition beanDefinition = (AbstractBeanDefinition) beanFactory.getBeanDefinition(referencedBeanName);
RuntimeBeanReference runtimeBeanReference = (RuntimeBeanReference) beanDefinition.getPropertyValues().get("ref"); // ServiceBean --- ref
// The name of bean annotated @Service
String serviceBeanName = runtimeBeanReference.getBeanName();
// register Alias rather than a new bean name, in order to reduce duplicated beans
// 如果是本地提供的一个服务,那么就@Reference(parameters=[Ljava.lang.String;@72ef8d15) org.apache.dubbo.demo.DemoService
// 的别名是demoService,不需要是ServiceBean的名字
beanFactory.registerAlias(serviceBeanName, beanName);
} else { // Remote @Service Bean
// 没有就把referenceBean注册到Spring容器中,方便使用@Autowired获取
if (!beanFactory.containsBean(beanName)) {
beanFactory.registerSingleton(beanName, referenceBean);
}
}
}
private String getReferenceBeanName(AnnotationAttributes attributes, Class<?> interfaceClass) {
// id attribute appears since 2.7.3
String beanName = getAttribute(attributes, "id");
// beanName为null时会进入if判断
if (!hasText(beanName)) {
beanName = generateReferenceBeanName(attributes, interfaceClass);
}
return beanName;
}
private String generateReferenceBeanName(AnnotationAttributes attributes, Class<?> interfaceClass) {
StringBuilder beanNameBuilder = new StringBuilder("@Reference");
if (!attributes.isEmpty()) {
beanNameBuilder.append('(');
for (Map.Entry<String, Object> entry : attributes.entrySet()) {
beanNameBuilder.append(entry.getKey())
.append('=')
.append(entry.getValue())
.append(',');
}
// replace the latest "," to be ")"
beanNameBuilder.setCharAt(beanNameBuilder.lastIndexOf(","), ')');
}
beanNameBuilder.append(" ").append(interfaceClass.getName());
return beanNameBuilder.toString();
}
private Object getOrCreateProxy(String referencedBeanName, String referenceBeanName, ReferenceBean referenceBean, Class<?> serviceInterfaceType) {
//看是否能本地获取服务的代理对象
if (existsServiceBean(referencedBeanName)) { // If the local @Service Bean exists, build a proxy of ReferenceBean
return newProxyInstance(getClassLoader(), new Class[]{serviceInterfaceType},
wrapInvocationHandler(referenceBeanName, referenceBean));
} else { // ReferenceBean should be initialized and get immediately
// 本地如果没有这个服务就会调用get()去生成代理对象
return referenceBean.get();
}
}当前所需要引⼊的这个服务,是不是在本地就存在?不存在则要把按Dubbo的逻辑⽣成⼀个代理对象。
当前所需要引⼊的这个服务,是不是已经被引⼊过了(是不是已经⽣成过代理对象了),如果是应该是不⽤再重复去⽣成了。
如何判断当前所引⼊的这个服务是否已经被引⼊过了(是不是已经⽣成过代理对象了)?
⾸先根据@Reference注解的所有信息+属性接⼝类型⽣成⼀个字符串。
然后@Reference注解的所有信息+属性接⼝类型⽣成⼀个ReferenceBean对象(ReferenceBean对象中的get⽅法可以得到⼀个Dubbo⽣成的代理对象,可以理解为服务引⼊的⼊⼝⽅法)。
把字符串作为beanName,ReferenceBean对象作为bean注册到Spring容器中,同时也会放⼊referenceBeanCache中。
@Reference注解服务引⼊的过程是这样的:
得到当前所引⼊服务对应的ServiceBean的beanName(源码中叫referencedBeanName)。
根据@Reference注解的所有信息+属性接⼝类型得到⼀个referenceBeanName。
根据referenceBeanName从referenceBeanCache获取对应的ReferenceBean,如果没有则创建⼀个ReferenceBean。
根据referencedBeanName(ServiceBean的beanName)判断Spring容器中是否存在该bean,如果存在则给ref属性所对应的bean取⼀个别名,别名为referenceBeanName。
如果Spring容器中不存在referencedBeanName对应的bean,则判断容器中是否存在referenceBeanName所对应的Bean,如果不存在则将创建出来的ReferenceBean注册到Spring容器中(此处这么做就⽀持了可以通过@Autowired注解也可以使⽤服务了,ReferenceBean是⼀个FactoryBean)。
如果referencedBeanName存在对应的Bean,则额外⽣成⼀个代理对象,代理对象的InvocationHandler会缓存在localReferenceBeanInvocationHandlerCache中,这样如果引⼊的是同⼀个服务,并且这个服务在本地。
如果referencedBeanName不存在对应的Bean,则直接调⽤ReferenceBean的get()⽅法得到⼀个代理对象。
版权声明
非特殊说明,本文由Zender原创或收集发布,欢迎转载。
ZENDER





发表评论:
◎欢迎参与讨论,请在这里发表您的看法、交流您的观点。